山东铭达教育
首页
机构介绍
机构简介
学校简介
核心优势
精品课程
韩国留学
泰国留学
日本留学
马来西亚留学
白俄罗斯留学
新加坡留学
中外合作办学
俄罗斯留学
英美澳加
师资力量
资讯活动
机构资讯
留学资讯
知识资料
联系方式
山东铭达教育
13805317512
扫码拨号
专业规划留学路,逾期代管速响应
首页
机构介绍
机构简介
学校简介
核心优势
精品课程
韩国留学
泰国留学
日本留学
马来西亚留学
白俄罗斯留学
新加坡留学
中外合作办学
俄罗斯留学
英美澳加
师资力量
资讯活动
机构资讯
留学资讯
知识资料
联系方式
电话咨询
手机扫码拨号
微信咨询
微信咨询
mdeiia19022****
微信咨询
手机扫码加微信
立即预约
当前位置:
首页
资讯活动
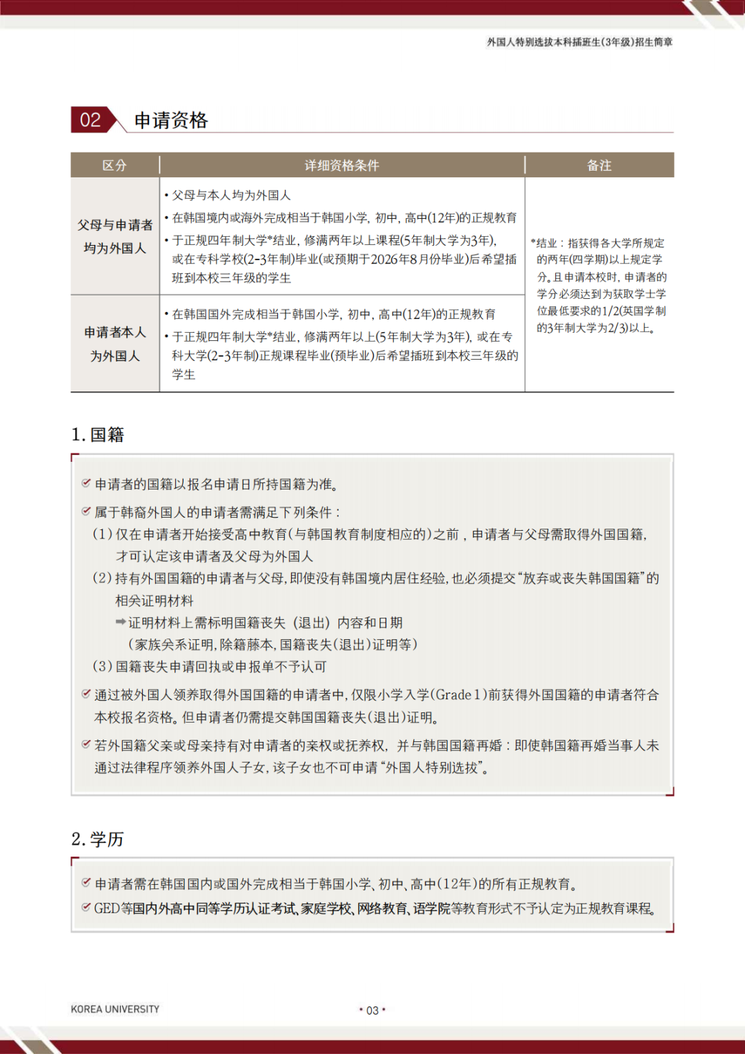
高丽大学本科插班招生简章(26年秋)
高丽大学本科插班招生简章(26年秋)
2026-01-17
点击“
MdEIiA
”关注
公众号
了解更多教育资讯
END
MdEIiA改为全程线上服务模式
更多资讯
韩国签证延期提交材料
留学资讯
2025-05-08
EMGS权威数据与分析
留学资讯
2025-06-05
马来西亚EMGS发布第一季度数据
留学资讯
2025-05-23
体验课11
更多
日本1V1留学规划
¥
9.9
马来西亚1V1留学规划
¥
9.9
韩国大学1Vs1咨询服务
¥
9.9
热门课程
更多
韩国东国大学双语授课硕士
电话询价
韩国大邱大学一年制专升本
电话询价
韩国大邱大学一年制双语授课硕士
电话询价
知名老师
更多
刘老师
咨询老师
SHAWN
咨询老师
唐老师
咨询老师